Introduction
We have recently described the critical role of checkpoint inhibitor PD-1H/VISTA in osteoclast activation and multiple myeloma bone disease. Highly expressed in osteoclast precursors and mature osteoclasts, PD-1H functions as the receptor for osteoclastogenic factor MMP-13 and mediates MMP-13 induced osteoclast activation and myeloma bone disease ( Nat Commun14, 4271 (2023)). Despite the extensive functional study of PD-1H in immune disease models, the PD-1H interacting cellular complex is yet to be defined. Here we report how PD-1H interacts with cytoskeleton proteins contributing to osteoclast remodeling in multiple myeloma bone disease.
Methods and Results
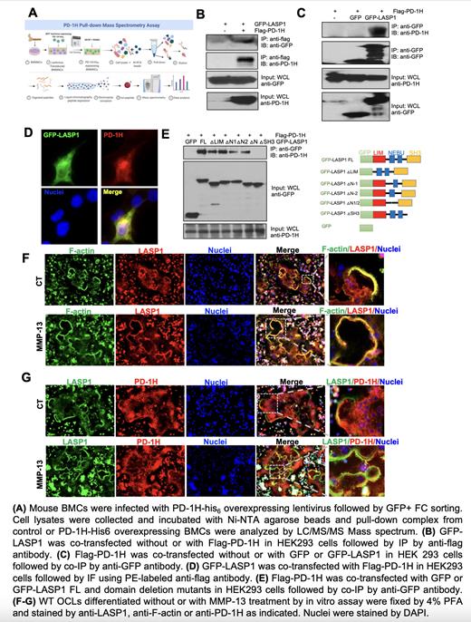
To identify interacting proteins of PD-1H, PD-1H-His 6 recombinant protein was overexpressed in mouse mononuclear BMCs, and PD-1H-His 6 binding protein complex was pulled down by Ni-NTA agarose beads followed by mass spectrum analysis (Figure A). LIM and SH3 domain protein 1 (LASP1) was one of the most abundant cytoskeleton proteins identified in the PD-1H complex. We therefore first confirmed its binding to PD-1H by two-way co-IP assays (Figure B and C). Co-localization of LASP1 and PD-1H were further confirmed by immunofluorescence assay when co-expressed in HEK293 cells (Figure D). LASP1 is an F-actin-binding protein that stabilizes F-actin bundles and is involved in podosome regulation in macrophages (PLoS ONE 7(4): e35340). It has four domains: LIM, two nebulin-like repeats (N1 and N2) and SH3 domains. While nebulin-like repeats mediate binding to F-actin, SH3 domain is the major protein-protein binding site (PLoS ONE 7(4): e35340). In co-IP assay using PD-1H and domain deleted LASP1, deletion of LIM (△LIM) or either one or both nebulin-like repeats (△N1, △N2 and △N1/2) did not affect the binding to PD-1H. Instead, deletion of SH3 (△SH3) in LASP1 lead to loss of PD-1H binding, demonstrating that PD-1H binds to LASP1 at the SH3 domain (Figure E). Next, the association of LASP1 and PD-1H in the osteoclast cytoskeleton was demonstrated by confocal immunofluorescence microscopy. LASP1 co-localized with F-actin (Figure F) and PD-1H (Figure G) at the sealing ring in mature osteoclasts. Interestingly, although MMP-13 stimulation increased the size of osteoclasts and the sealing ring, MMP-13 did not change the co-localization pattern of LASP1 with PD-1H or F-actin.
Conclusions
Taken together, this study reveals the novel mechanism of PD-1H regulation of osteoclasts cytoskeleton reorganization, which is critical for osteoclast bone resorption activity. PD-1H directly associates with LASP1 at its C-terminal SH3 domain. Although LASP1 was reported to regulates podosomes function in macrophages, its role in osteoclast cytoskeletons remain largely obscure. The future study will be focused on delineating the role of LASP1 in osteoclast function, and its role in MMP-13/PD-1H signaling regulated myeloma bone disease.
Disclosures
Mapara:Crispr/vertex: Consultancy; Incyte: Consultancy; Bluebird bio: Consultancy. Lentzsch:Clinical Care Options: Honoraria; Karyopharm Therapeutics: Membership on an entity's Board of Directors or advisory committees; Sanofi: Research Funding; Alexion Pharmaceuticals: Consultancy, Membership on an entity's Board of Directors or advisory committees; Oncopeptide: Membership on an entity's Board of Directors or advisory committees; Pfizer: Consultancy; Takeda: Membership on an entity's Board of Directors or advisory committees; Celgene: Research Funding; Janssen: Membership on an entity's Board of Directors or advisory committees; Bristol Meyers Squibb: Membership on an entity's Board of Directors or advisory committees; Adaptive Biotechnologies: Consultancy, Membership on an entity's Board of Directors or advisory committees; Regeneron: Honoraria; Caelum Biosciences: Membership on an entity's Board of Directors or advisory committees, Patents & Royalties: January 1, 2041.

This feature is available to Subscribers Only
Sign In or Create an Account Close Modal